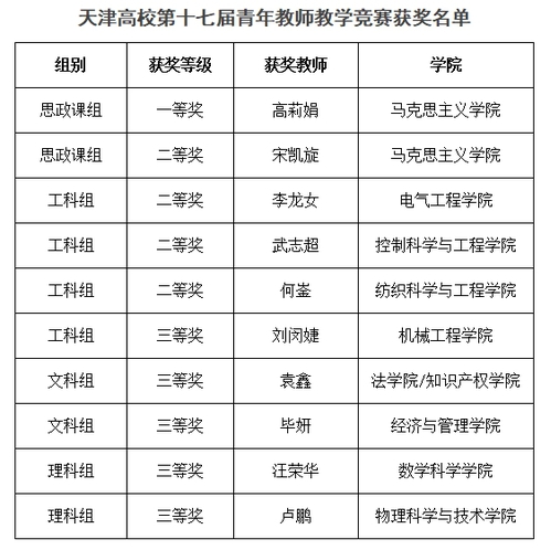
日前,市总工会、市委教育工委、市教委印发《关于天津高校第十七届青年教师教学竞赛结果的通报》,公布了参赛选手成绩排名和对应奖项。我校选派的10位青年教师斩获一等奖1名、二等奖4名、三等奖5名,其中,马克思主义学院高莉娟老师获得思政课组一等奖,我校荣获优秀组织奖。

自2023年9月启动青教赛筹备工作以来,校工会会同党委教师工作部、教务处以及各教学单位认真研究学校赛事赛制规程、制定学校赛事文件、参赛方案和培训计划。历经学院初赛、校级选拔赛、市赛训练赛、市赛模拟赛多个阶段,对参赛选手进行全方面、立体式、个性化培训。学校举办多场“躬耕教坛、强国有我”青教赛主题交流分享活动,邀请第六届全国高校青教赛优秀选手来校交流培训,进行现场教学展示。同时,还邀请专家入校作个性化专门指导和辅导,组织学校历届优秀选手与参赛选手座谈交流。精心的组织安排,充分调动了青年教师群体安心从教、潜心治学的工作热情,营造出全员关心投身教育教学改革发展的良好氛围。赛事期间,我校参赛教师仪表得体、端庄大方,以饱满的精神状态、引人入胜的教学语言、丰富充实的教学内容,展现出天工青年教师良好的教学素养,博得了评委广泛好评。
学校将以青教赛为契机,深入贯彻落实习近平总书记关于教育的重要论述和视察天津重要讲话精神,全面贯彻党的教育方针,落实立德树人根本任务,继续搭建青年教师学习、交流的平台,鼓励、引导青年教师在提高教学能力上下功夫、在优化授课效果上下功夫、在学科科研方面下功夫、在青年学生思想政治引领上下功夫,为办好人民满意的教育贡献力量。
(审稿:校工会 于晓刚 编辑:党委宣传部 胡敏)
图片来源:校工会