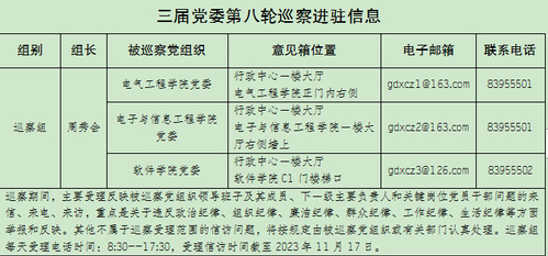
近日,学校党委分别召开巡察工作动员部署会和巡察进驻动员会,启动三届党委第八轮巡察,对电气工程学院党委、电子与信息工程学院党委、软件学院党委开展常规巡察。
校党委书记、党委巡察工作领导小组组长沈江,驻校纪检监察组组长、党委巡察工作领导小组副组长赵强出席巡察工作动员部署会。校党委副书记、党委巡察工作领导小组副组长陈泮成出席巡察进驻动员会。
在巡察工作动员部署会上,沈江书记强调,要学深悟透习近平新时代中国特色社会主义思想,深入学习贯彻习近平总书记关于巡视工作重要论述,紧扣立德树人根本任务,围绕“为谁培养人、培养什么人、怎样培养人”这一教育根本问题,结合被巡察党组织职能责任,从人才培养、科学研究、社会服务等方面查找制约二级学院高质量发展的主要矛盾,深挖问题根源,提出切实可行的整改建议,充分发挥政治巡察监督保障执行、促进完善发展作用。
在巡察进驻动员会上,陈泮成副书记强调,要全面正确理解认识政治巡察的定位内涵职责使命,深刻把握新时代巡视巡察工作的前进方向和根本遵循。要旗帜鲜明地把“两个维护”作为根本任务,着力推动政治监督具体化、精准化、常态化。要坚决贯彻巡视工作方针,坚持问题导向和目标导向,确保政治巡察取得实效,为加快建设具有中国特色的“双一流”高水平大学提供坚强保障。
巡察组组长周秀会对本轮巡察工作进行了具体的安排部署,被巡察党组织主要负责同志作了表态发言。
巡察期间,党委宣传部牵头组建检查组对三个学院落实意识形态工作责任制开展专项检查。
驻校纪检监察组有关负责同志,党委组织部、宣传部、巡察工作办公室负责同志,部分职能部门负责同志,巡察组全体成员以及被巡察党组织领导班子、系部室主任、党支部书记、教师和学生党员代表等参加了相关会议。
(审稿:党委巡察工作办公室 王丽伟 编辑:党委宣传部 柳婷)
