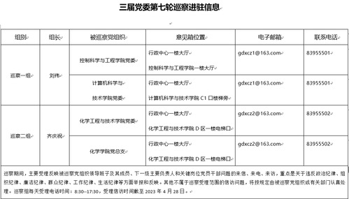
近日,我校分别召开巡察工作动员部署会和巡察进驻动员会,启动三届党委第七轮巡察,对化学工程与技术学院党委、化学学院党总支、控制科学与工程学院党委、计算机科学与技术学院党委开展常规巡察。
校党委副书记、党委巡察工作领导小组副组长陈泮成,驻校纪检监察组组长、巡察工作领导小组副组长赵强出席巡察工作动员部署会。陈泮成副书记出席巡察进驻动员会。

在巡察工作动员部署会上,陈泮成副书记强调,要深入学习贯彻习近平总书记关于巡视工作重要论述,结合学习贯彻党的二十大精神,把巡视利剑磨得更光更亮,勇于亮剑,始终做到利剑高悬、震慑常在。要坚定不移全面贯彻巡视工作方针,巩固深化政治巡察,更好发挥监督保障执行、促进完善发展作用。要精准把握巡察监督重点、监督标准和监督路径,确保政治巡察取得实实在在成效。要充分认识职责使命,强化政治担当,积极协调配合,确保本轮巡察顺利完成。
党委巡察工作领导小组成员王丽伟宣读了本轮巡察组组长授权任职和任务分工决定。
巡察进驻动员会上,陈泮成副书记强调,巡察工作要坚持以习近平新时代中国特色社会主义思想为指导,坚持把“两个维护”作为根本政治任务,把“三个聚焦”作为监督重点,始终把发现问题作为巡察工作的生命线,自觉把推动改革、促进发展作为巡察工作的落脚点,紧密结合学院职能责任、特点规律,全面检查审视学院建设发展情况以及基层党组织履行职能责任情况。巡察期间,巡察组、被巡察党组织和相关职能部门要强化政治担当,凝心聚力、履职尽责,坚守为党育人、为国育才初心使命,把党的二十大精神落实到具体工作实践中,以巡察助推学校教育事业高质量发展。

巡察组组长刘伟、齐庆祝就本轮巡察的目的意义、监督重点和工作要求进行部署,被巡察党组织主要负责同志作了表态发言。
巡察期间,党委宣传部将牵头组建检查组对四个学院党组织落实意识形态工作责任制开展专项检查。
驻校纪检监察组有关负责同志,党委组织部、宣传部、巡察工作办公室等负责同志,巡察组全体成员以及被巡察党组织领导班子、系部室主任、党支部书记、教师和学生党员代表等参加了相关会议。
(审稿:巡察工作办公室 王丽伟 编辑:党委宣传部 柳婷)
图片来源:党委宣传部 巡察工作办公室