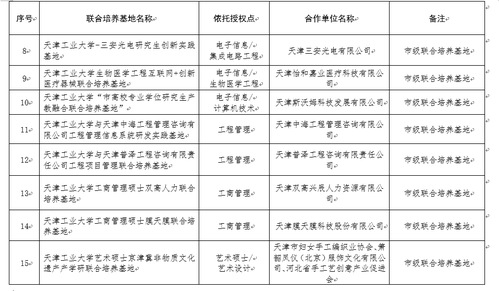
为持续深化研究生教育体制机制改革,创新研究生培养模式,加快高层次创新型应用型人才培养,市教委2019年启动实施首批专业学位研究生联合培养基地建设。我校有15个联合培养基地成功申报。
经过一个周期的实践,近日在市教委对联合培养基地建设情况开展的阶段评估中,我校15个联合培养基地全部通过天津市高校专业学位研究生联合培养基地认定。其中,我校与天津市融创软通科技股份有限公司和中国石油集团工程技术研究有限公司分别建立的两个基地被评为市级示范联合培养基地。


此次15个建设基地涵盖本市12个重点产业链中的7个。基地已累计培养研究生622人,汇聚我校自有导师208人、行业导师126人。
接下来,学校将进一步优化“院—校—市—国家”四级专业学位研究生联合培养基地建设体系,充分发挥示范联合培养基地龙头作用,加速研究生教育与本市和国家现代产业体系及相关亟需领域深度合作;持续深化各联合培养基地间合作,健全完善合作机制,挖掘潜在资源优势,打造有特色、有内涵、可持续的专业学位研究生联合培养基地,更好地服务学校“双一流”建设,为国家培养更多优秀的高层次应用型专门人才。(审稿:研究生院 肖志涛 编辑:宣传部 刘旭虹)